Chcesz pomagać kotom jako dom tymczasowy?
Jednym z najważniejszych i najbardziej satysfakcjonujących sposobów pomocy kotom jest stworzenie domu tymczasowego (DT). Brzmi poważnie? Spokojnie – każdy, kto ma trochę miejsca i serca, może to zrobić! 💛
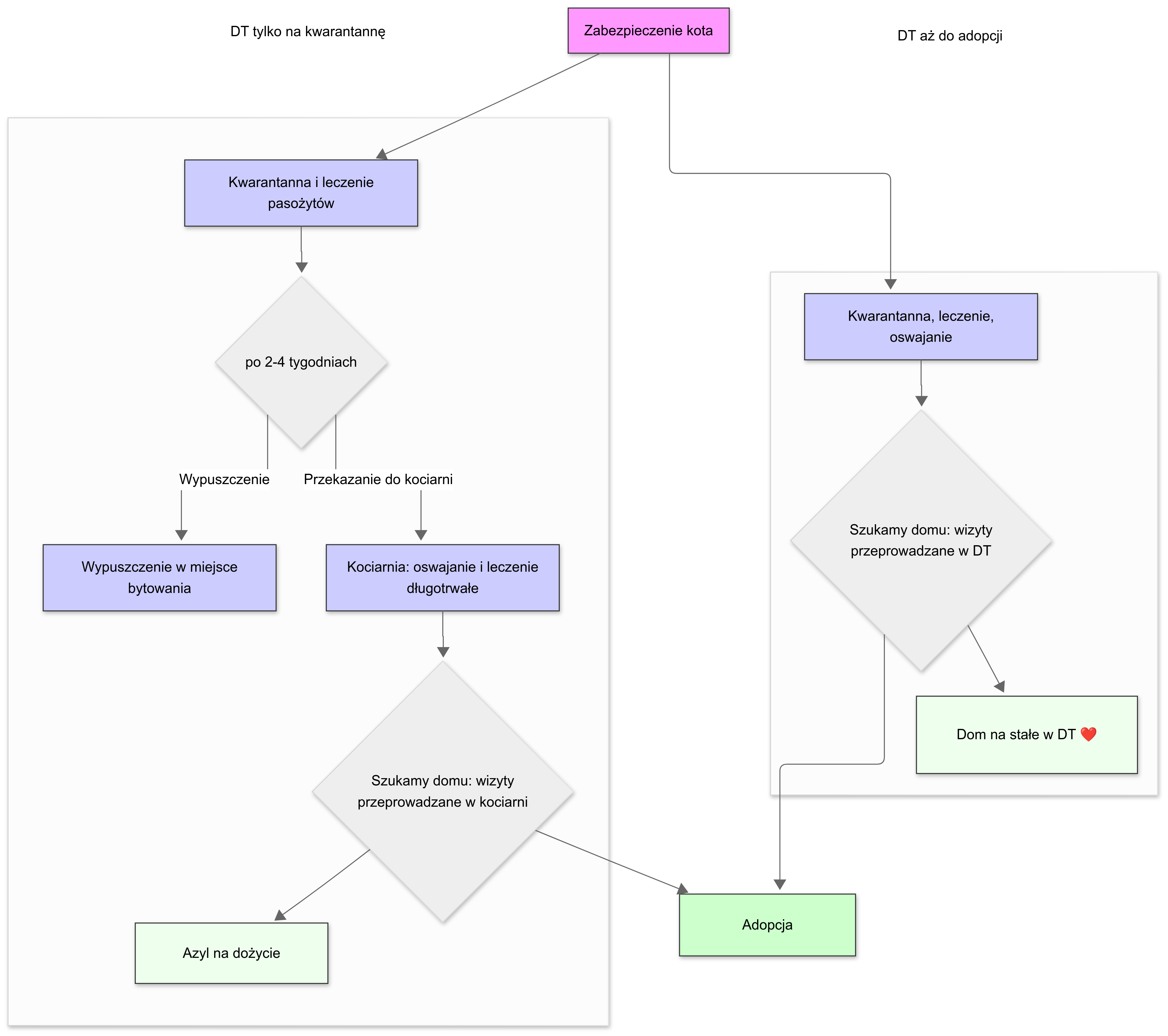
Wyróżniamy dwa typy DT:
- DT na kwarantannę – najpilniej potrzebne!
Fundacja nie ma obecnie możliwości przeprowadzania kwarantanny na miejscu, dlatego takie domy są dla nas na wagę złota. - DT do adopcji – kot przebywa u Ciebie aż do znalezienia swojego domu stałego.
Kwarantanna trwa zwykle 2–4 tygodnie, w zależności od stanu kota. W tym czasie zwierzak musi być izolowany od innych kotów – zazwyczaj przebywa w klatce kennelowej.

Czym są Domy Tymczasowe?
To po prostu zwykłe mieszkanie, w którym wolontariusz zapewnia kotu bezpieczne miejsce, opiekę i ciepło, dopóki nie znajdzie nowego domu.
Jak zostać domem tymczasowym?
- Wypełnij formularz zgłoszeniowy na naszej stronie.
- Skontaktuje się z Tobą nasza koordynatorka Oliwia, która wszystko wyjaśni.
- Zastanów się, na jak długo możesz pomóc, ilu kotom i jakim – maluchom, dorosłym czy starszym.
Jakie warunki trzeba spełnić aby zostać domem tymczasowym?
Miejsce
Musisz mieć zgodę właściciela mieszkania i domowników. Na początku kot zwykle przebywa w klatce kennelowej, po około 2 tygodniach można go wypuścić.
Czas
Koty potrzebują codziennej opieki – karmienia, sprzątania, czasem podania leków. Nie musisz być cały dzień w domu, ale regularność to podstawa.
Kasa
Nie martw się kosztami – fundacja pokrywa wszystko: karmę, żwirek, leczenie i inne potrzeby.
Inne zwierzęta
Jeśli masz koty, nie możesz przyjmować kotów na kwarantannę – to zbyt ryzykowne. Możesz jednak przyjąć koty, które są już zdrowe. Psy i inne zwierzęta rozpatrujemy indywidualnie.
Odwiedziny
Potencjalni adoptujący mogą przyjechać obejrzeć kota – wizyty odbywają się w DT.
Dlaczego to takie ważne?
Koty trafiają do fundacji z różnych powodów – często są chore lub nie radzą sobie na ulicy. Nie możemy jednak przyjąć nowego kota bez kwarantanny – to ryzyko chorób, pasożytów i grzybicy. Dlatego DT na kwarantannę to pierwsze i najważniejsze ogniwo ratunku. Bez niego często nie możemy pomóc kolejnemu kotu.

Wsparcie dla domów tymczasowych
Boisz się, że nie ogarniesz? Spokojnie - mamy aplikację która pomaga ogarnąć pory podawania leków, wizyt i innych obowiązków. Nasza koordynatorka wolontariuszy Oliwia też zawsze chętnie odpowie na pytania, wszystkiego też możemy nauczyć i pokazać.

Komunikacja w zespole wolontariuszy i domów tymczasowych odbywa się na serwerze discorda, do którego możesz dołączyć nawet jako fan - ale część kanałów jest widoczna tylko dla wolontariuszy lub DT.